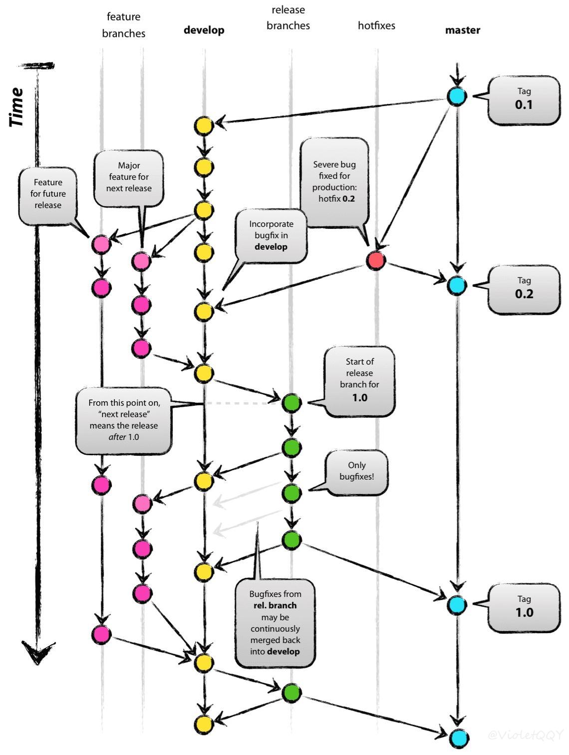
git指令备忘 More Than Code Template




You need a modern browser try chrome, to view this.

Background image: Hide Show

View Larger Image Image Credit: thomas-li-sjtu.github.io






Try and sketch some of theseSolitaire, Tongue, Ribbons, Muffin, Vanity, Cliff, Hatchet, Jamboree, Tie, Icepack, view more ideas


please wait, the page is loading...

More Sketches

Take a peek at some of the sketches created by our users, are you a sketchite?

anonymous
anonymous
sketch #4313


anonymous
anonymous
sketch #3076 Angel by Burak Turan


anonymous
anonymous
sketch #1118 easy zombie


anonymous
anonymous
sketch #1451 mi6softlab vibra


sketchmaster
sketch #2628 Black haired women


Zay Lin
sketch #3399 zay lin


anonymous
anonymous
sketch #4358 Wink Károly Benkő


anonymous
anonymous
sketch #4700


anonymous
anonymous
sketch #4749 Random Girl by Adellachamp Stand


anonymous
anonymous
sketch #5002 Jimi Hendrix by Piter Olimpo


anonymous
anonymous
sketch #5134


anonymous
anonymous
sketch #1226 the man


Nemo Archt
sketch #4134 1 min sketch


anonymous
anonymous
sketch #5155


anonymous
anonymous
sketch #4622 Miku by Kheith Ryan Lubiano


anonymous
anonymous
sketch #5174


anonymous
anonymous
sketch #3372 Erza by Konstantin Kuznetsov


anonymous
anonymous
sketch #4393 ant


anonymous
anonymous
sketch #5261


anonymous
anonymous
sketch #3154


anonymous
anonymous
sketch #1232 Dylan Thomas


anonymous
anonymous
sketch #5052 Gorillaz by Rafał Dawid


anonymous
anonymous
sketch #1168


anonymous
anonymous
sketch #2959 manga girl blue hair


anonymous
anonymous
sketch #1724


anonymous
anonymous
sketch #4387 dong air


anonymous
anonymous
sketch #953


anonymous
anonymous
sketch #690 barco


anonymous
anonymous
sketch #20344

tomskigit指令备忘 more than coloring