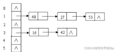
java哈希表的构建(拉链法) 哈希表拉链法 java实现 Csdn博客 Template




You need a modern browser try chrome, to view this.

Background image: Hide Show

View Larger Image Image Credit: blog.csdn.net






Try and sketch some of theseFactory, Ham, Hitchhiker, Preacher, Noose, Chamber, Owl, Silverware, Ear lobe, Parakeet, view more ideas


please wait, the page is loading...

More Sketches

Take a peek at some of the sketches created by our users, are you a sketchite?

anonymous
anonymous
sketch #1257


anonymous
anonymous
sketch #3000


anonymous
anonymous
sketch #5055


anonymous
anonymous
sketch #3039 Anonymous by Gootee Jaroonsit


Laura Agapi Asnicar
sketch #2976 A girl watches the moon


anonymous
anonymous
sketch #5278 Cosmos by Jenna Khoùlix�


anonymous
anonymous
sketch #4176 Eye by Jawad Kallou


anonymous
anonymous
sketch #5051


anonymous
anonymous
sketch #4888


Rachel Roe
sketch #141 Sunset


anonymous
anonymous
sketch #3513


anonymous
anonymous
sketch #2554


anonymous
anonymous
sketch #1451 mi6softlab vibra


Nemo Archt
sketch #4134 1 min sketch


anonymous
anonymous
sketch #3532 Angel by Geneval Mendes


anonymous
anonymous
sketch #1183


anonymous
anonymous
sketch #3398 Sharingan by حيرتني بصمتها


Saifa Mahmud
sketch #1671


Melissa Cogo
sketch #734 ytsfsfsdhgdhgf


anonymous
anonymous
sketch #5303


anonymous
anonymous
sketch #4821 Johnny M. by Z Ionut Ady


anonymous
anonymous
sketch #4905 The Little Prince by Gaurav Patel


anonymous
anonymous
sketch #5217


anonymous
anonymous
sketch #2318


sketchmaster
sketch #2625 Dragon by sketchmaster


anonymous
anonymous
sketch #4929


anonymous
anonymous
sketch #717


anonymous
anonymous
sketch #3683 Hellboy by Loai Issa

tomskijava哈希表的构建(拉链法) 哈希表拉链法 java实现 coloring